tgAI全自动翻译智能人工客服 客服机器人源码 带视频搭建教程
互联网转载 具体未测试
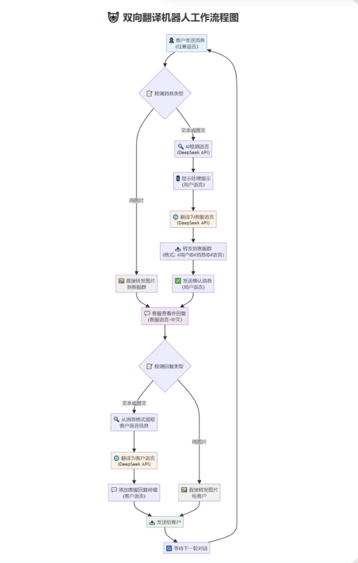
功能说明:
1.双向功能,这个不用说
2.将客户消息翻译为客服配置的指定语言,不管客户消息是哪个国家的语言,只要是deepseek能识别的语言都可以。
3.将客户发送的消息翻译为符合客户国家口语习惯的语言


课程下载:
1、本网站名称:文俊副业网
2、本站永久网址:https://wjfkc.top
3、本站部分内容来源于网络,仅供大家学习与参考,如有侵权,请联系站长删除。
4、本站一切资源不代表本站立场,不代表本站赞同其观点和对其真实性负责。
5、本站一律禁止以任何方式发布或转载任何违法的相关信息,访客发现请向站长举报
6、本站资源大多存储在云盘,如发现链接失效,请及时反馈,我们会第一时间更新。

评论(0)